首页
关于我们
企业概述
项目介绍
大事记
荣誉证书
领导关怀
联系我们
新闻中心
政策通知
软式器材
课程体系
教师培训
竞赛活动
概述
赛事公告
历届赛事
视频中心
加盟合作
学前系列
400-690-0586
当前位置:
首页
>
新闻中心
>
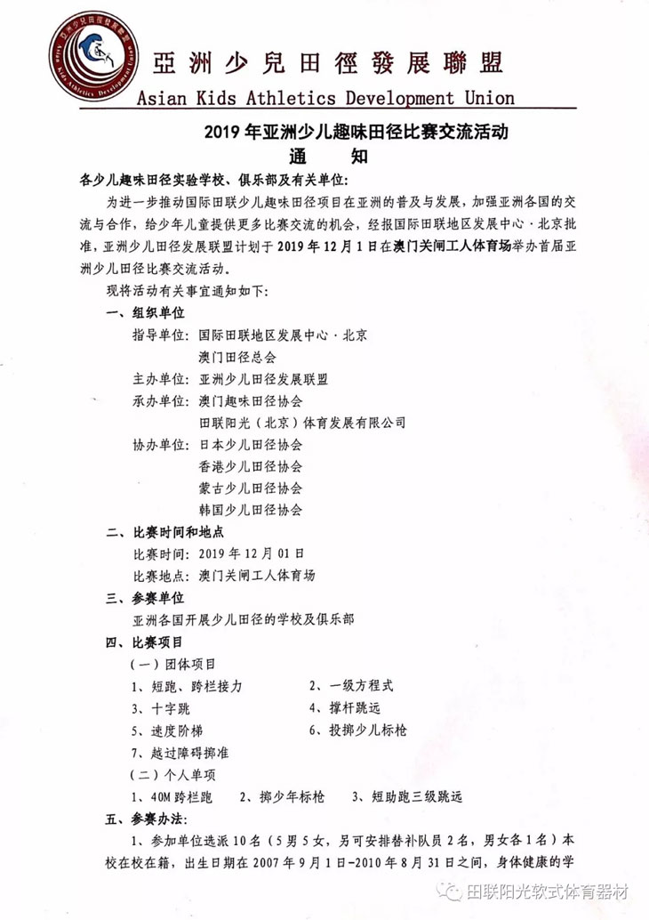
报名||相约澳门 相约亚洲少儿趣味田径比赛
报名||相约澳门 相约亚洲少儿趣味田径比赛
时间:2019-10-09
来源:未知
分享至:
上一篇:
贺田联阳光与爱高体育联合招商交流会取得圆满成功
下一篇:
安全问题压垮体育不少学校已取消大型体育器械
返回列表